咨询电话:0551-62661640
工作时间:周一至周五 8:30-17:30
网站首页
关于宝申
公司动态
服务领域
业务业绩
资质荣誉
党建中心
联系我们
资质荣誉
行业党建
宝申党建
联系我们
电话:0551-62661640 地址:合肥市长江西路551号鼎鑫BOSS中心21层
首页
> 行业党建
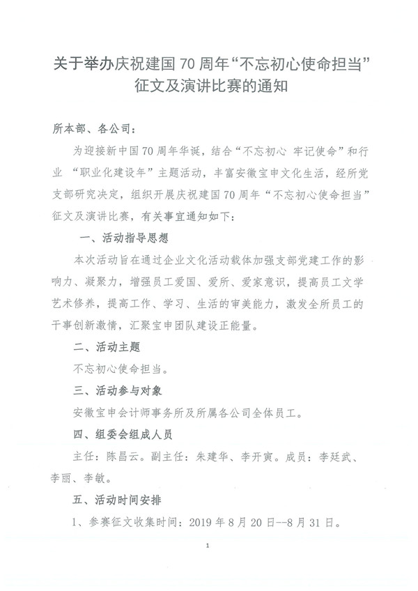
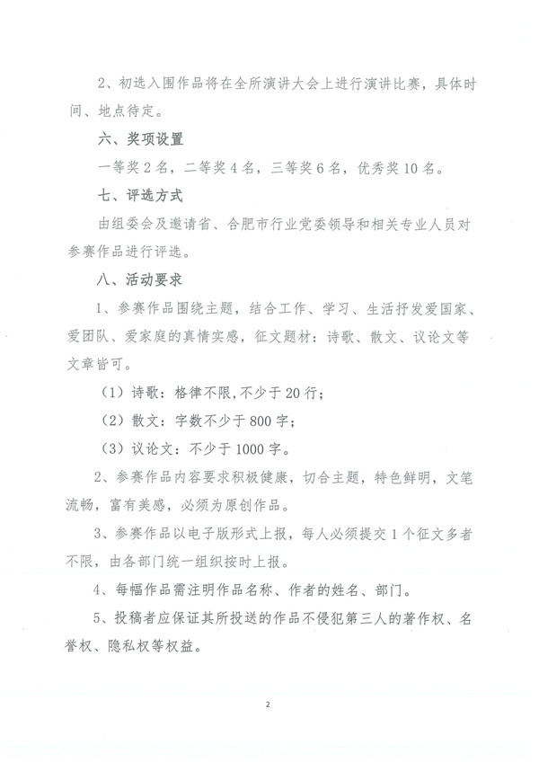
关于举办庆祝建国70周年“不忘初心使命担当”征文及演讲比赛的通知
分享到: