咨询电话:0551-62661640
工作时间:周一至周五 8:30-17:30
网站首页
关于宝申
公司动态
服务领域
业务业绩
资质荣誉
党建中心
联系我们
关于我们
安徽宝申会计师事务所
安徽宝申工程项目管理咨询有限公司
安徽宝申资产评估有限公司
安徽宝申宣传视频
联系我们
电话:0551-62661640 地址:合肥市长江西路551号鼎鑫BOSS中心21层
首页
> 公司动态
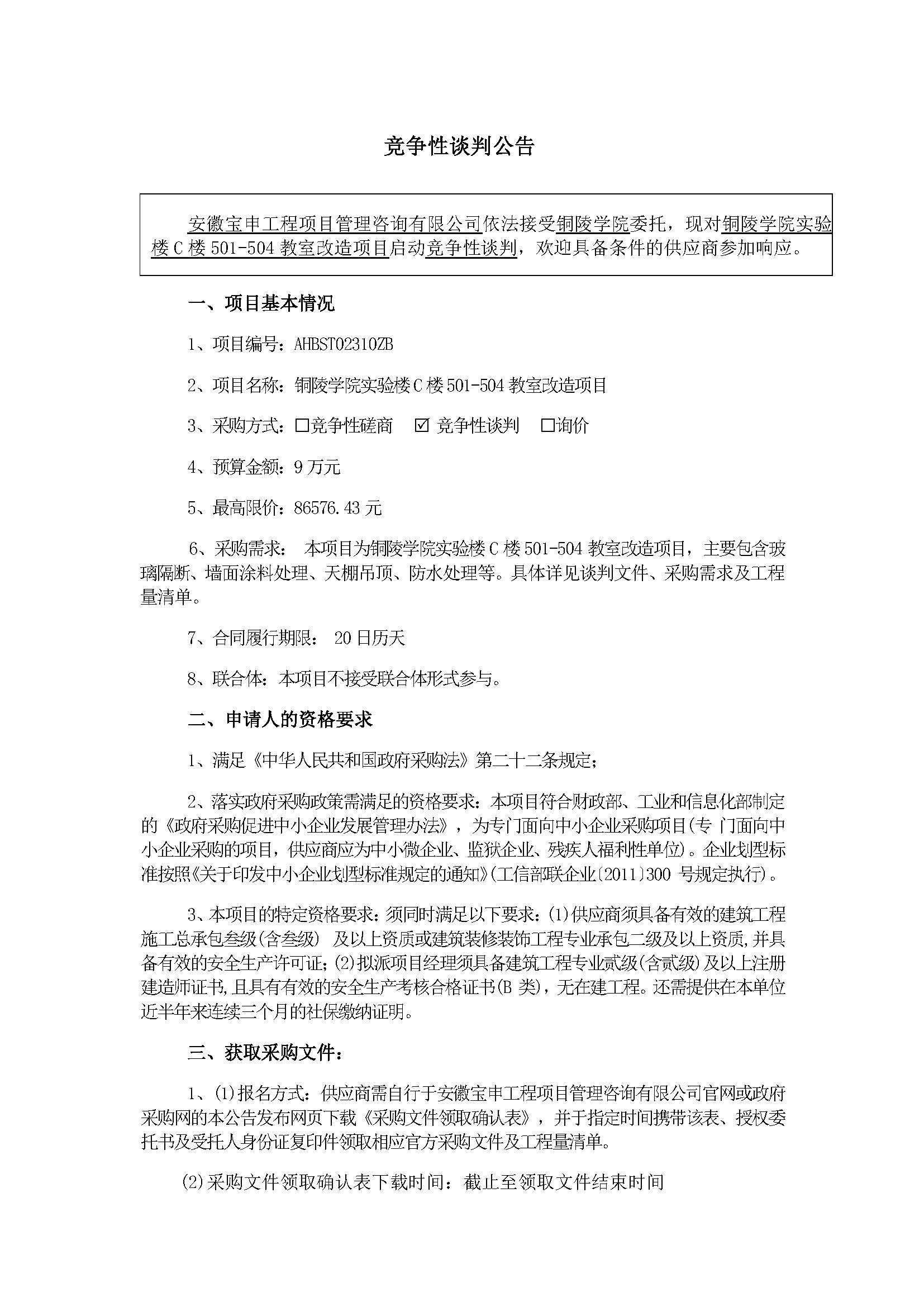
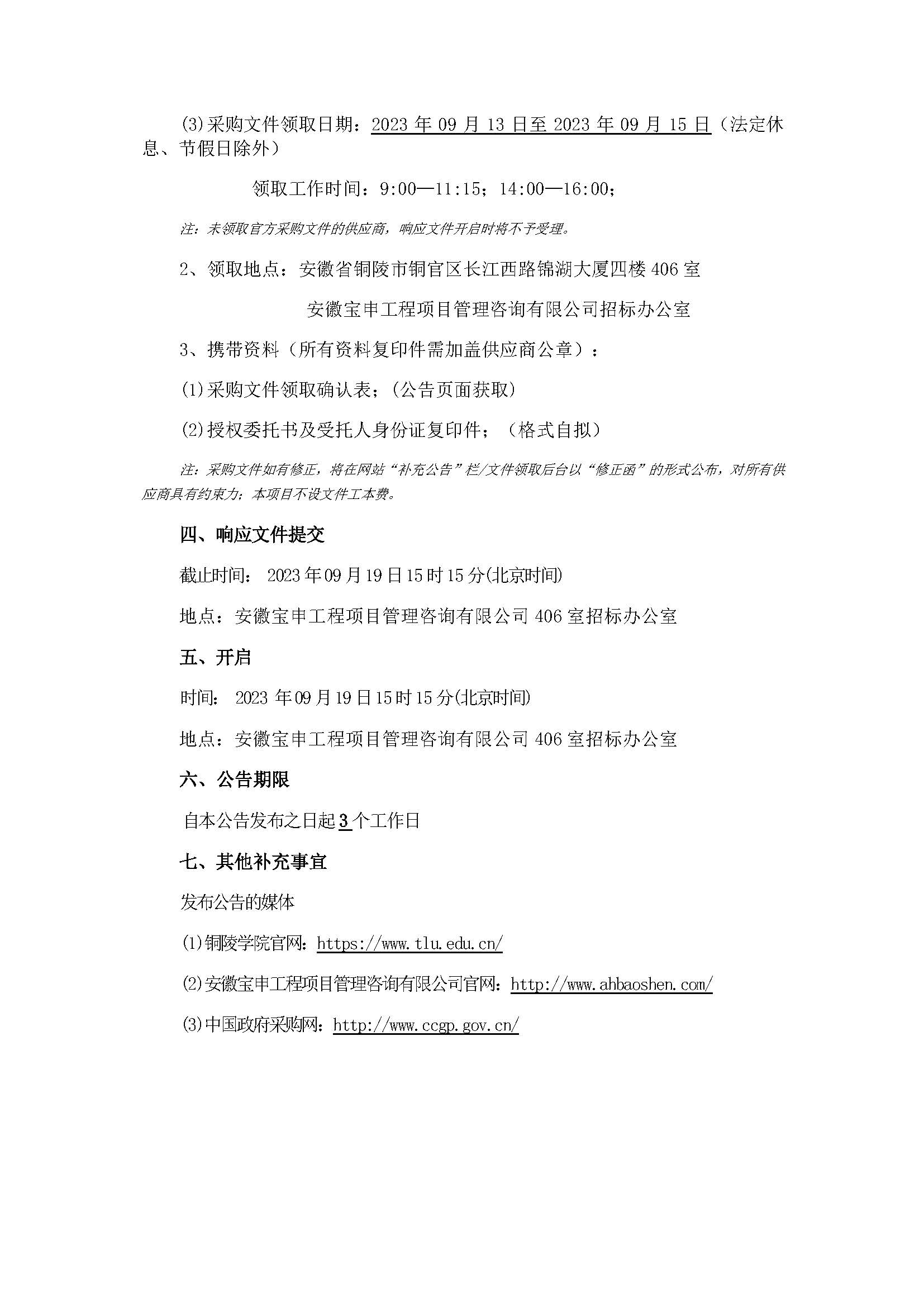
铜陵学院实验楼C楼501-504教室改造项目 竞争性谈判公告
采购文件领取确认表
分享到: