咨询电话:0551-62661640

工作时间:周一至周五 8:30-17:30
首页 > 公司动态

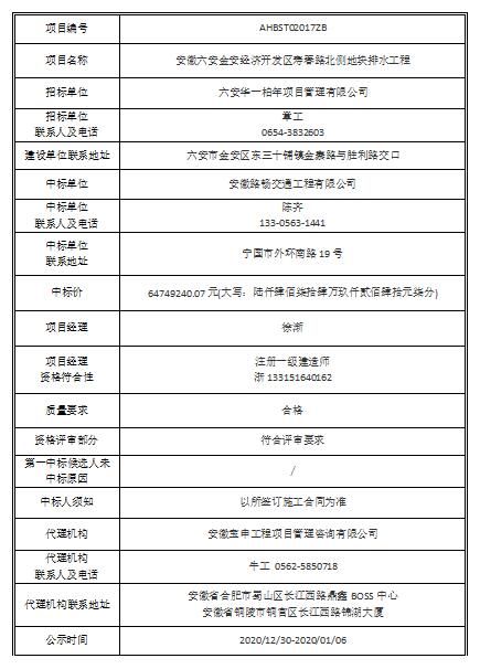
安徽六安金安经济开发区寿春路北侧地块排水工程中标公示



注:按照法律规定,中标公示结束后,不再接受相关质疑。


附件:安徽六安金安经济开发区寿春路北侧地块排水工程中标公示




分享到: